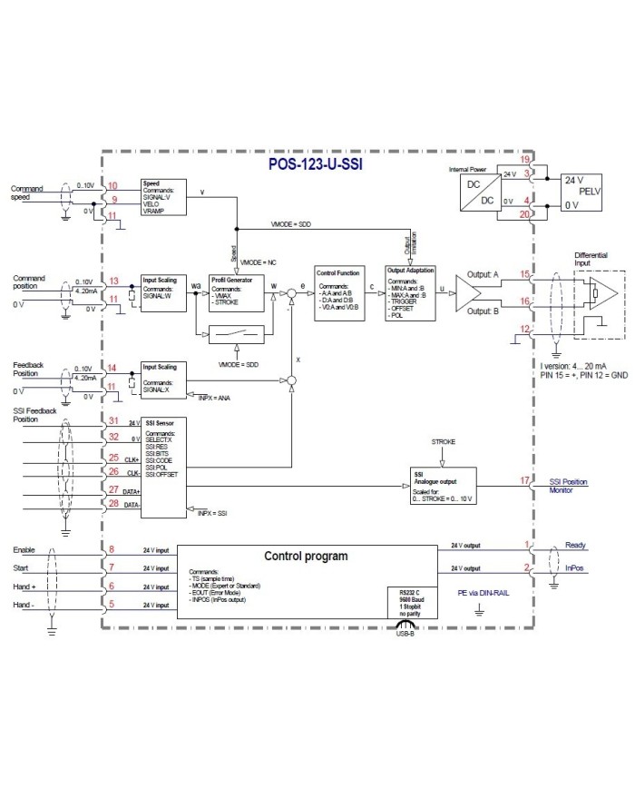
Positionsregelmodul POS-123-SSI

  • universelle Positionierbaugruppe
  • analoge Sollwerte für die Position und die Geschwindigkeit
  • analoges Sensorsignal
  • USB Schnittstelle
  • erweiterte und optimierte Reglerstruktur mit PT1-Filter und Feinpositionierung
  • deutlich höhere Signalauflösung
  • bis zu 0,001 mm Signalauflösung
  • verbesserter Profilgenerator
  • vereinfachte Parametrierung
  • Regelstruktur: wegabhängiges Bremsen oder NC-Modus mit Nachlaufregelung
  • mit SSI Schnittstelle
  • optional: mit integrierter Leistungsendstufe
  • optional: mit automatischer Reglerparametrierung

Varianten

Artikel-Nr. Variante Model Code
180 668 414 1 POS-123-SSI

Download:

Warenkorb

Es befinden sich keine weiteren Artikel in Ihrem Warenkorb

Anmelden

Shop

Meine Favoritenliste0