Eilgangschaltung Y-Block SUN

von SUN Hydraulics YDCD LAN AV

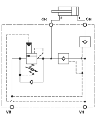
SUN Hydraulics Eilgangschaltung YDCD LAN AV

Mit dieser druckabhängigen Eilgangschaltung kann - mit gleicher Pumpenfördermenge - ein Differentialzylinder schneller ausgefahren werden. Das wird erreicht, indem das stangenseitig verdrängte Volumen (CR) dem Volumenstrom der Pumpe (VH) auf der Kolbenseite (CH) hinzugefügt und damit die Ausfahrgeschwindigkeit erhöht wird. Es beinhaltet ein druckeinstellbares Senkbremshalteventil, mit dem ein weiches Umschalten erreicht wird, indem bei eintretender Druckerhöhung auf der Kolbenseite das Ventil bei ca. 25% des Einstellwertes des Senkbremshalteventils anfängt zu öffnen und mit weiter ansteigendem Druck das stangenseitig verdrängte Öl ganz zum Tank abführt (VR). Der Pumpendruck auf der Kolbenfläche entwickelt dann maximale Kraft. Diese Version beinhaltet ein entsperrbares Rückschlagventil, das ein Ausweichen des Zylinders verhindert.

  • Der Nenndurchfluss bezieht sich auf den Volumenstrom der Pumpe oder den des Eilgangs, welcher dem im Zylinder kolbenstangenseitig verdrängten Ölstrom entspricht, je nachdem welcher größer ist.
  • Diese Ventilkombination verhindert nicht das Ausfahren des Zylinders durch die Last. Das verhindert man am besten mit einem Senkbremshalteventil, das direkt an die Stangenseite des Zylinders montiert wird. Ein nichtentlastetes Ventil wird nicht funktionieren.
  • Das ideale Zylinderflächenverhältnis für Eilgangschaltungen ist 2:1, wobei die Kolbenfläche doppelt so groß ist wie die Ringfläche. Ein 2:1 Zylinder hat im Eilgang die gleiche Geschwindigkeit wie beim Rückhub.
  • Zylinder mit höheren Verhältnissen als 2:1 (dicke Kolbenstange) funktioniert auch, aber mit geringerem Geschwindigkeitsgewinn. Druckerhöhung bei höheren Verhältnissen muss in Betracht gezogen werden. Ein 2:1 Zylinder kann den Druck auf der Ringfläche verdoppeln, es sei denn, man verhindert dies schaltungstechnisch.
  • Bei sorgfältiger Planung können Zylinder bis mindestens 1,5:1 Verhältnis (dünne Kolbenstange) eingesetzt werden. Bei dünner werdender Kolbenstange im Vergleich zum Kolbendurchmesser erhöht sich die Durchflussmenge drastisch und die Kraft wird entsprechend kleiner.
  • Zylinder mit Verhältnissen unter 1,5:1 funktionieren in einer Eilgangschaltung wegen der kleinen Kolbenstange und hoher Durchflüsse in den seltensten Fällen.
  • Im Eilgang entspricht die verfügbare Kraft lediglich dem Druck, der auf die Kolbenstange wirkt.
  • Das Senkbremshalteventil in dieser Ventilkombination hat nicht die Funktion eines Lasthalteventils, es arbeitet als Druckentlastungsventil. Die Einstellung entspricht dem der Senkbremshalteventile. Mit einem CB*A Einstellwert von 280 bar fängt der Übergang bei 70 bar auf der Kolbenseite an, vom Eilgang komplett in den Krafthub bei etwa 90 bar überzugehen.
  • Eilgang ist nur beim Zylinderausfahren möglich.

Varianten

Artikel-Nr. Variante Model Code max. Betriebsdruck [bar] max. Durchfluss [L/Min] Einschraubbohrung Einstellbereich [bar] Dichtung
300 917 700 1 YDCD LAN AV 210 60 1/2"BSPP 70-280 Buna-N

Download:

Technische Doku 300 917 700

Eilgangschaltung Y-Block SUN YDCD LAN AV

Download (601.63KB)

Warenkorb

Es befinden sich keine weiteren Artikel in Ihrem Warenkorb

Anmelden

Shop

Meine Favoritenliste0